当前所在位置: 网站首页 -- 学生工作 -- 党团建设 -- 正文

党团建设

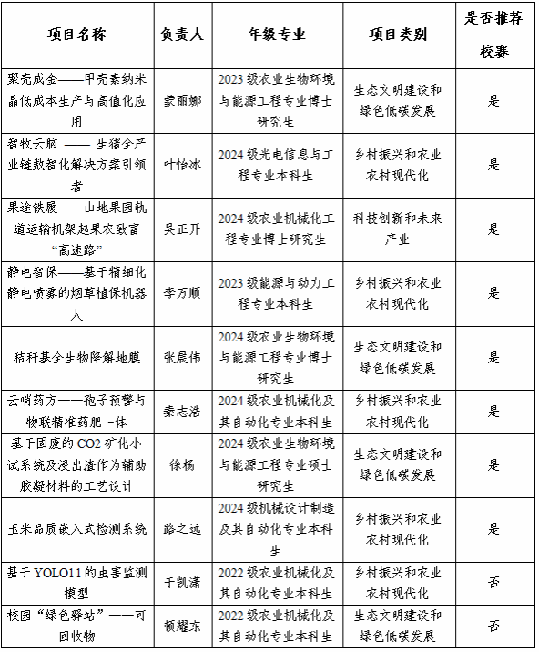
工学院关于推荐参加校第十三届“神农杯”大学生创业大赛的公示
作者:编辑:审核:时间:2026-03-13点击:

根据学校部署,为遴选项目参加2026挑战杯大学生创业计划竞赛,学院于近期举办了第十三届神农杯大学生创业大赛

经学院前期宣传动员、学生自主申请、学院综合评审,最终评选结果公示如下:

以上结果公示时间为2026313-315日,如有异议请向本科生工作办公室反映,联系电话:87282186;联系人:廖婷

工学院

2026313